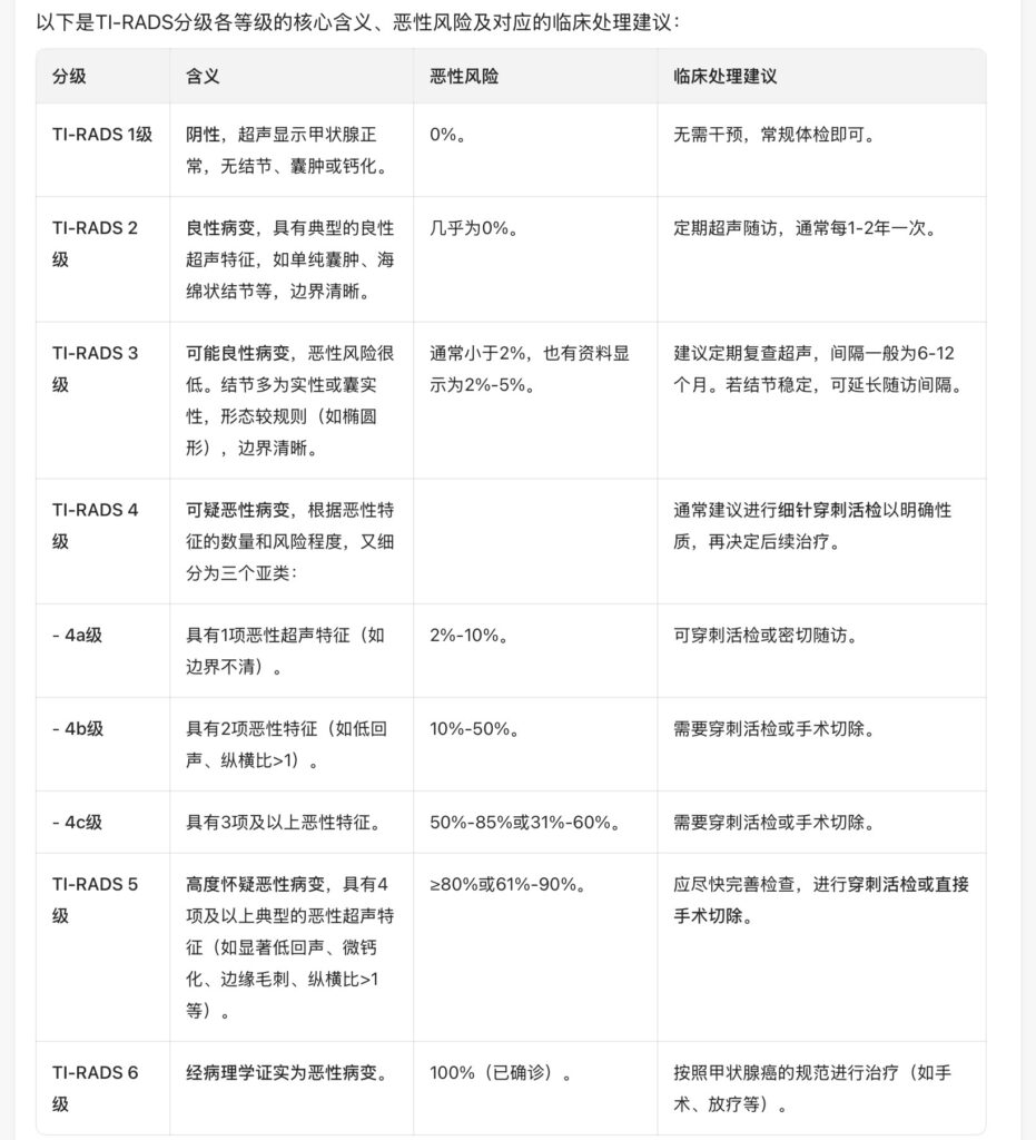
TI-RADS分级(全称甲状腺影像报告和数据系统)是超声检查中用于评估甲状腺结节恶性风险的标准化分类系统。该系统根据结节的超声特征(如成分、形态、边界、回声、钙化等)将其分为1至6级,级别越高,结节为恶性的可能性越大。

临床应用与注意事项
分级目的:TI-RADS分级旨在通过标准化评估,帮助医生减少对良性结节的过度治疗(如不必要的手术)和恶性结节的漏诊风险,为患者提供清晰的随访或治疗路径。
动态观察:部分结节的特征可能随时间变化,因此需要结合病史进行综合判断并定期复查。
穿刺指征:并非所有4级及以上结节都必须穿刺,医生会结合结节大小(通常≥1cm)、位置、患者意愿等因素综合决定。
技术差异:不同医院或医生对超声特征的判断可能存在细微差异,若对结果有疑虑,可考虑在有经验的超声中心进行复查。
总结:TI-RADS分级是解读甲状腺超声报告、评估结节风险的重要工具。1-3类结节绝大多数为良性,以定期观察为主;4类及以上结节恶性风险增高,需根据亚类和个人情况考虑穿刺活检或手术治疗。最终诊断仍需结合病理学检查。